首页
学校简介
学校简介
新闻动态
区域要闻
校园动态
新闻关注
通知公告
每周一星
招生信息
社区教育
社区教育
老年大学
农科基地
教育融合
探索之路
活动专题
德育管理
党建工作
首页
>
活动专题
>
挂牌督导
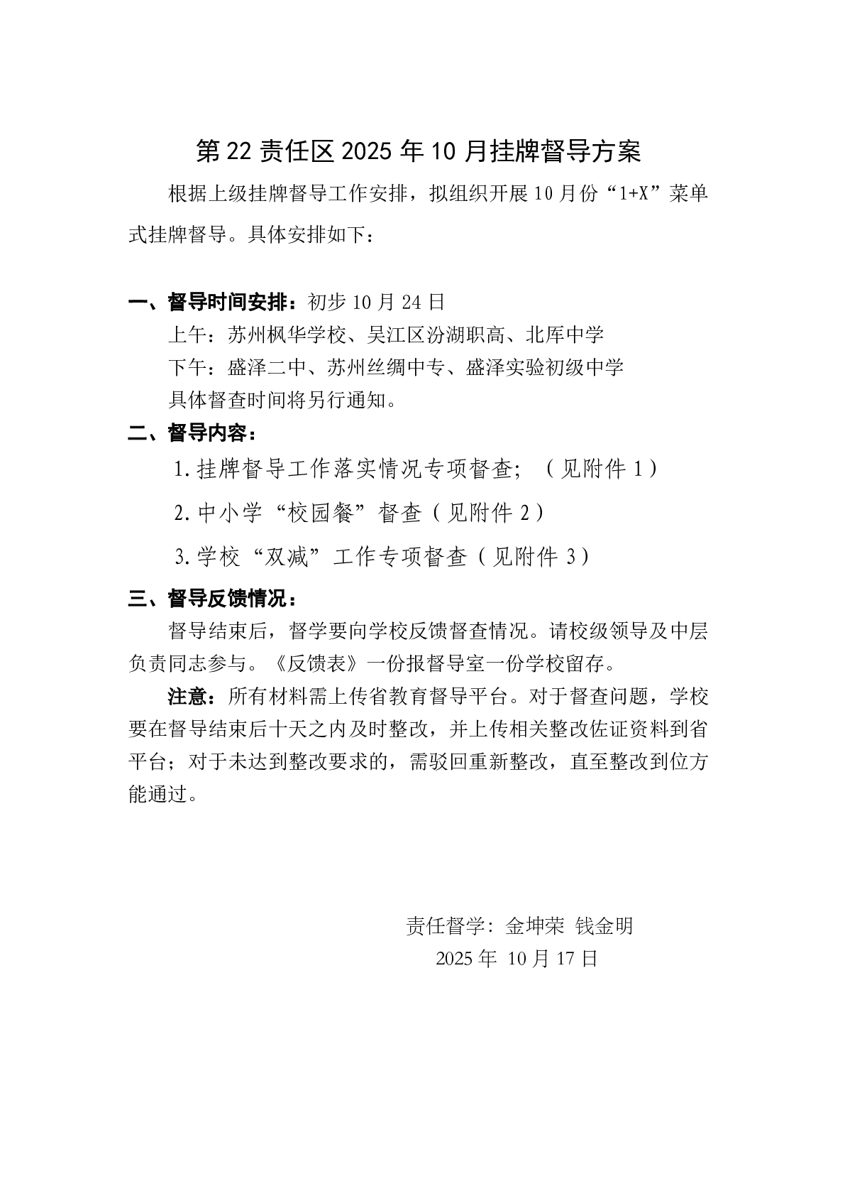
第22责任区202510挂牌督导方案
日期:2025-10-18 22:27:55 浏览量:
1
操作>>
上一篇:
责任督学一行至我校开展“1+X”菜单式挂牌督导
下一篇:
第22责任区202506挂牌督导方案
返回首页
关闭页面