首页
学校简介
学校简介
新闻动态
区域要闻
校园动态
新闻关注
通知公告
每周一星
招生信息
社区教育
社区教育
老年大学
农科基地
教育融合
探索之路
活动专题
德育管理
党建工作
首页
>
活动专题
>
挂牌督导
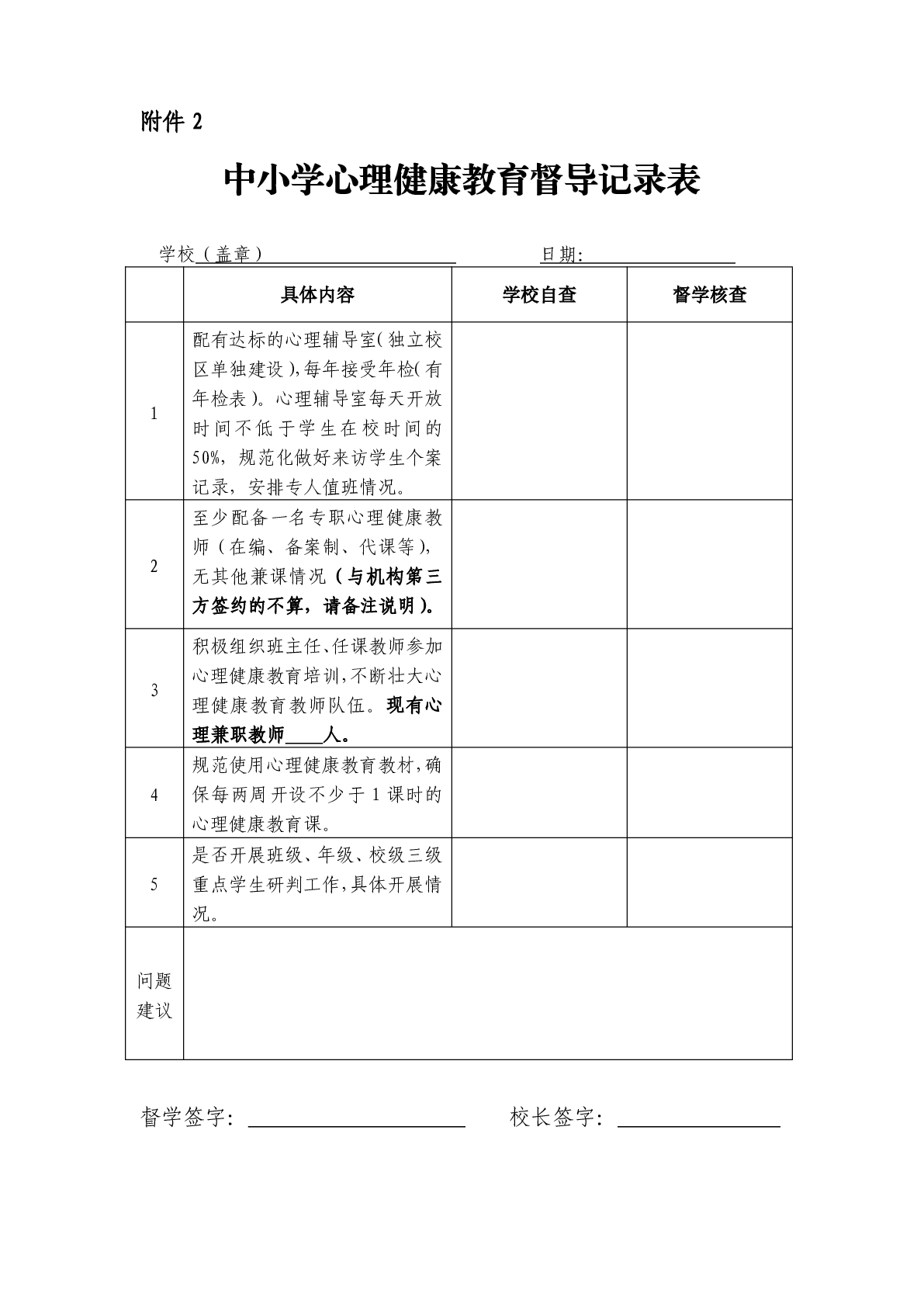
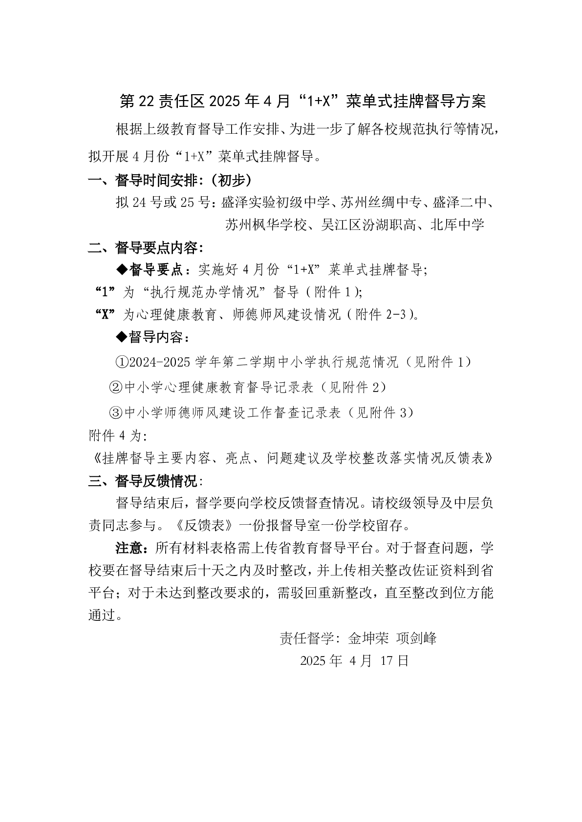
第22责任区202504月挂牌督导方案
日期:2025-04-18 09:27:51 浏览量:
28
操作>>
上一篇:
2025年5月份挂牌督导工作安排
下一篇:
第22责任区2025年3月挂牌督导方案
返回首页
关闭页面